伟德国际victor·1946源自
天工主页
首页
伟德概况
学院简介
现任领导
组织结构
学科建设
教育教学
本科教学
研究生教学
中外合作办学
精品课
天纺在线
科研成果
师资队伍
全体教师
博士生导师
硕士生导师
党建工作
【学习进行时】
教工党建
学生党建
伟德国际
组织架构
最新论述
工作动态
制度文件
警示教育
学生工作
团委简介
风采展示
招生就业
招生宣传
招生通知
校就业信息网
联系我们
校友之家
校友交流合作平台
校友风采
校友认证
English
School Profile
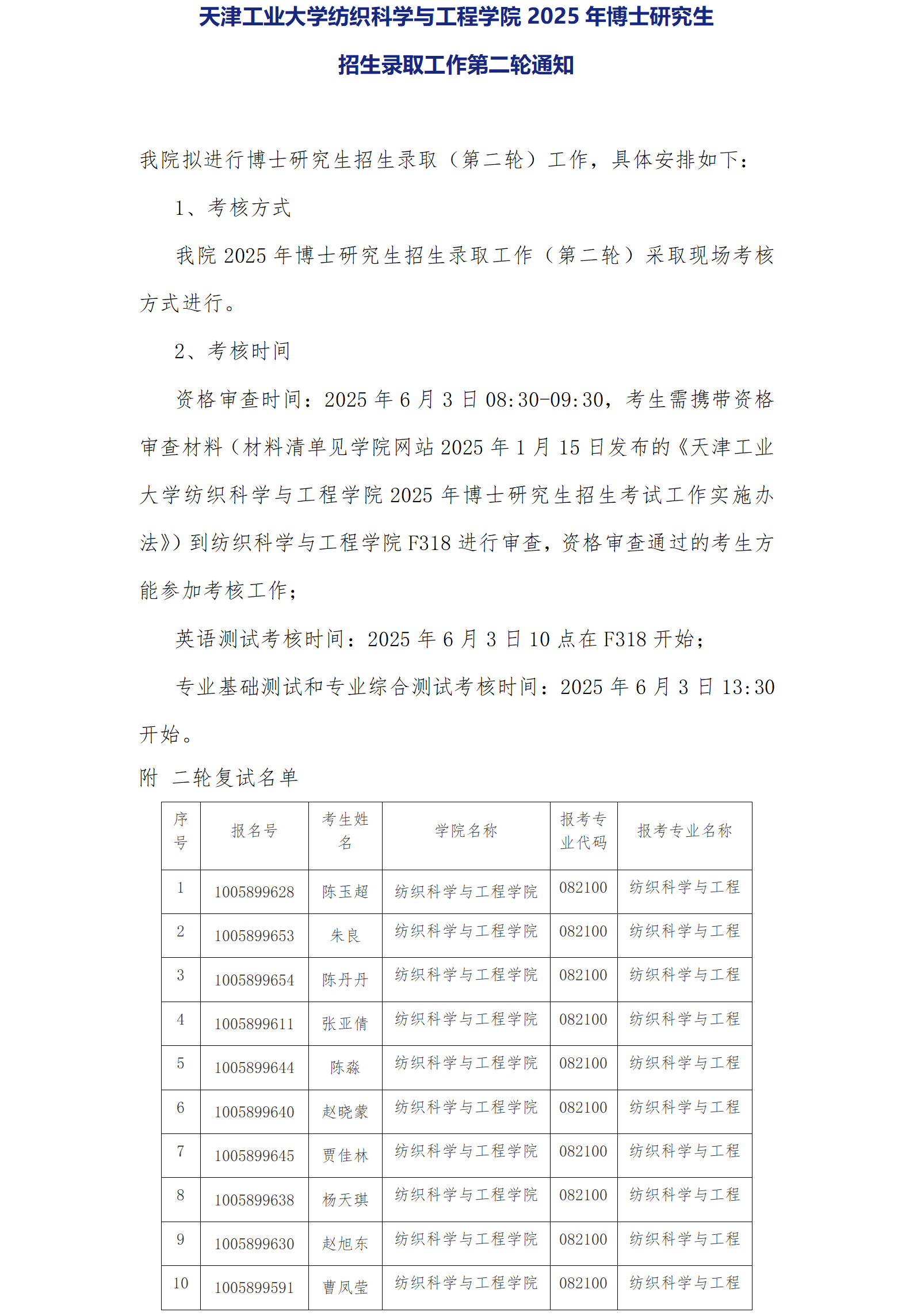
伟德国际victor·1946源自2025年博士研究生招生录取工作第二轮通知
发布者:权全
发布时间:2025-05-30
浏览次数:
14